The new version offers numerous improvements and in some cases major revisions. The input options for profile and flank modifications in the gear modules "Cylindrical Gear Pair", "Planetary Gear", "Gear Rack", "Gear Train" and "Single Cylindrical Gear" have been significantly modified to catch incorrect input and automatically calculate individual values. For example, when defining a linear tip relief with a transition radius, only the diameter for the start or end of the transition radius needs to be entered. The second value is automatically determined by the program to ensure a tangential transition. For single internal gears, a virtual mating gear can now be specified to calculate the length of the contact path and determine the length of the relief.
Other enhancements include the calculation of load spectra in the "Cylindrical Gear Pair" and "Bevel Gear" modules and the iteration of point data in the tooth form calculation.
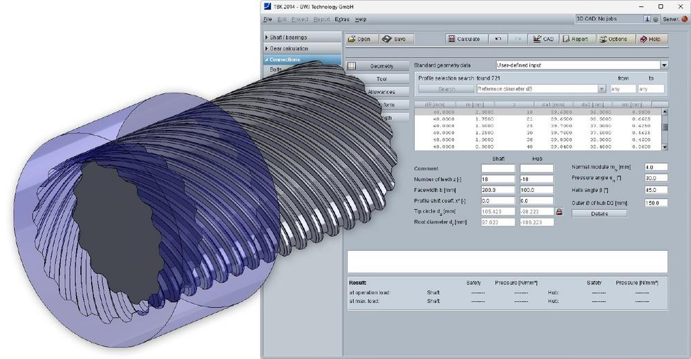
It is now possible to enter a pressure angle of up to 1 degree instead of 5 degrees for single external cylindrical gears and involute splines. In addition, involute splines with helix angles up to 89 degrees can be calculated and generated as 3D models.
Among many other enhancements, 3D CAD plugins for the latest versions of SOLIDWORKS, Autodesk Inventor, and Solid Edge have been released. The ability to generate the manufacturing data table from the selected drawing view in SOLIDWORKS has been enhanced and integrated with Autodesk Inventor.
Visit www.gwj.de to learn more or contact GWJ at +49 (0) 5311293990 or send an email to info@gwj.de.
Focusing on mechanical engineering, GWJ Technology stands for high-quality products and professional software development for mechanical engineering to support engineers and designers in their daily work.
The GWJ product range of innovative calculation software is wide – from standard software for classical machine elements with 3D CAD integration modules to the determination of whole systems up to a complex special software for 5-axis milling of gears.
There are common features that all GWJ solutions share – intuitive design, sleek interface, easy to use and suitable applications for all users from beginner to very advanced. GWJ is constantly working on software enhancements and adding new features to the system in order to keep the applications up-to-date.
Professional competence, state-of-the-art technology, a demand for high quality and excellent customer services are the key factors in GWJ´s business philosophy to give the customers the best possible service and advice to obtain new competitive advantages.
GWJ Technology GmbH
Celler Straße 67 – 69
38114 Braunschweig
Telefon: +49 (531) 129399-0
Telefax: +49 (531) 129399-29
http://www.gwj.de
Technische Dokumentation
Telefon: +49 531 1293990
Fax: +49 531 12939929
E-Mail: s.sack@gwj.de
Geschäftsführer
Telefon: +49 (531) 1293990
Fax: +49 (531) 12939929
E-Mail: g.weser@gwj.de
![]()

